联系我们

-
全国服务热线:
National Service
Hotline:
13680148575
- 中山市承铭农业技术开发有限公司
联系人:曾先生
手 机:13680148575
地 址:广东中山市火炬开发区宫花工业区1号之六
中山市南朗镇第三工业区东振产业园2栋
新闻中心
我国液体肥料普及度较低 但应用市场广阔 未来将进入快速发展阶段
根据观研报告网发布的《中国液体肥料市场发展趋势研究与未来投资分析报告(2022-2029年)》显示,液体肥料,又称流体肥料,是水治肥料的一种形态。液体化肥一般可分为两大类:一类是液体氮肥,是由氮元素所构成的单一营养型液体肥料,包括液氨、氮溶液和氨水等;另一类是液体复合肥,包括2种或2种以上营养元素的清溶液或悬浮液。液体化肥具有营养全面、水溶性好、杂质少、肥效快、吸收率高、使用方便、多功能等特点。
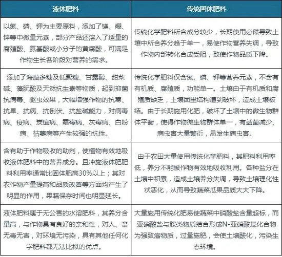
液体肥料与传统固体肥料对比

资料来源:观研报告网《中国液体肥料市场发展趋势研究与未来投资分析报告(2022-2029年)》
1、液体肥料普及率较低
近年来,国家一直大力支持水肥一体化(灌溉与施肥融为一体的农业新技术,是借助压力系统,将可溶性固体或液体肥料,配兑成的肥液与灌溉水一起,通过可控管道系统精准供水、供肥)的发展,我国企业也是积极响应中国水肥一体化发展政策,积极布局液体肥料市场,不断加大技术研发创新力度,液体化肥产品种类不断增多。
尽管如此,但是当前我国液体肥料市场,仍然面临着无统一行业标准、质量参差不齐、产品鱼龙混杂,产量无法统计的窘境。而且相较于海外市场来看,
早在2015年,美国肥料使用中液体肥料使用占比就已经超过了70%,且拥有3000多家液体肥料厂家,年消耗液体肥料1600多万吨;而以色列目前几乎100%使用液体肥料,欧洲发达国家也主要是使用液体肥料。相比之下,据不完全数据统计,2020年我国液体化肥消费规模才超过100万吨。
除此之外,我国肥料行业及相关研究机构对新型肥料的研究投入力度相对较小,拥有自主知识产权的企业也相对较少。虽然国内液体化肥领域在技术上取得了一定的突破,但是大部分企业仍是属于低技术型企业,不具备自主研发能力,其生产的产品品质也存在较大的差异。因此,我国液体化肥的开发方面的进展相对缓慢,这就导致了我国液体化肥行业整体生产技术较为落后,产品生产成本相对较高,产品价格也高于传统固体化肥,从而导致我国液体化肥产品普及率较低。
2、液体肥料应用市场广阔
当前我国农业生产中过量灌溉施肥导致水肥资源浪费、土壤酸化和水体环境污染等问题突出,农业可持续发展和粮食安全生产受阻;在生产和施用的化肥中,传统固体肥料占大部分,液体肥料所占比重相对较小,液体肥料产品普及率较低。
因此,推广使用具有营养全面、水溶性好、吸收率高、且无公害等特点的液体肥料,全面提升农田水分生产效率和化肥利用率,大力发展水肥一体化成为保障国家粮食安全、发展现代节水型农业、转变农业发展方式、促进农业可持续发展的必由之路。
一方面,我国水肥一体化技术及节水灌溉不断普及,而液体肥料作为水肥一体化技术的首选肥料,也会随着我国水肥一体化的发展而发展。
2017年,我国农业部办公厅印发的《推进水肥一体化实施方案(2016-2020年)》中提出到2020年水肥一体化技术推广面积达到1.5亿亩,新增8000万亩。其中东北1500万亩;西北2000万亩;华北2000万亩;西南1000万亩;2019年《〈国家节水行动方案〉分工方案》指出,要大力推进水肥一体化技术,每年发展水肥一体化面积2000万亩。另外,2021年,山东相关部门提出“十四五期间”,威海市水肥一体化应用面积将新增10.5万亩;济南市水肥一体化推广面积将达到85万亩;2022年,长春市相关部门提出将建设一批规模在500公顷以上“水肥一体化”粮食高产高效示范片。
除此之外,我国新疆、内蒙古、辽宁、吉林、黑龙江、甘肃、宁夏等地具有较好的液体肥料发展条件。目前我国新疆水肥一体化面积已经超3000多万亩,黑吉辽三省水肥一体化面积也计划将发展到3800万亩,河南、山东、河北、陕西等农业大省也再如火如荼的推广水肥一体化。全国现有喷灌机约2.3万台,喷水带的面积估计过亿亩。只要作物有灌溉设施,便可应用液体肥料,水稻上也可通过沟灌渠灌施用液体肥,田间验证效果好。可以看出我国液体肥料应用市场十分广阔。
另一方面,我国人口红利已经慢慢消失,劳力价格因此也不断提高。而农民使用液体肥料自动化施肥(只适用于液体肥)可以大幅度节省劳动力,节省倒肥的人工,节省用工时间,还可将装肥的空间让给种子从而提高播种速度。同时,减少30%-50%传统肥料用量,还可以减少肥料的包装投入和浪费,减少库存,降低资金成本。而且使用优质的液体肥料能够提升作物的品质和产量,比如玉米在精准配肥后每亩产量可增加100-150公斤,作物品质和产量提升又可提高农民收入。
除此之外,过量灌溉还会造成严重的农田污染和地下水污染问题,如我国内蒙古包头市达茂旗百灵庙镇就因过量灌溉施肥导致该镇40米井水的硝态氮达180ppm,内蒙古乌兰察布市察右后旗乌兰哈达乡也是由于过量灌溉施肥,该地40米井水硝态氮达160ppm;120米深井水硝态氮达38ppm。因此近年来,随着土地流转的加速和农场规模的扩大,国家对于化肥使用量的控制也变得更加严格。
而与传统固体肥料相比,液体肥料是属于无公害水溶肥料,可用于自动化施肥。在以色列,该国利用水分监控技术,在田间埋设自动化水分监督装备,将数据传到手机和电脑上,可以自动化的管理田间的水分,避免过量灌溉施肥问题。而传统固体肥料是不可以自动化施肥的,可见液体肥料具有明显的发展优势。
目前,在欧美等发达国家和地区液体肥料产品已被广泛使用,并逐步替代传统固体肥料。随着《农业部关于推进农业供给侧结构性改革的实施意见》等相关政策的推进,以我国水肥一体化面积的大幅度增加,液体肥料有广阔的应用市场,未来液体肥料将会是我国的主流肥料,我国液体化肥行业也将在未来五年进入快速发展阶段。(LQM)